近期,工業和信息化部發布《工業領域數據安全能力提升實施方案(2024—2026年)》(以下簡稱“實施方案”),為工業領域企業、工信監管部門、工業數據安全產業未來三年數據安全工作提供綱領性規劃指導,加快提升工業領域數據安全保護能力,助力工業高質量發展,夯實新型工業化發展的安全基石。
2019年以來,工信部密集發布十余份數據安全相關政策指導文件,構建系統化的工業領域數據安全頂層設計,將《國安法》《網絡安全法》《數據安全法》等法律政策中關于數據安全的要求在工業領域細化、落實,有效推動了工業領域數據安全保護水平的躍升。

▲工信部已發布的工業數據安全相關政策指導文件
實施方案從總體要求、重點任務、保障措施三方面作出要求。其中,總體要求細化了各項關鍵任務指標;重點任務圍繞提升工業企業數據保護、數據安全監管、數據安全產業支撐三類能力,明確提出11項任務;保障措施從落地實施中提出加強組織協調、加大資源保障、強化成效評估、做好宣傳引導等要求。

▲實施方案11項重點任務
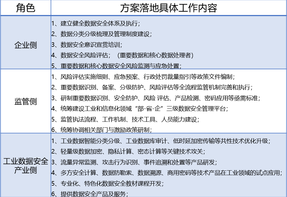
各項關鍵任務指標是衡量重點任務完成情況的重要指標,重點任務的高質量完成是達成任務指標的關鍵,對重點任務進一步細化到具體工作內容,扎實完成每一項具體工作是達成任務指標的基礎。重點任務在企業側、監管側、工業數據安全產業側落地的具體工作內容有:

▲工業領域數據安全落地具體工作內容
實施方案中還針對工業領域的行業特點進行深入分析,指出了工業領域數據安全工作中的重點場景、面臨的主要風險及技術需求等要點,指明了工業企業、工業監管單位及工業數據安全產業組織在工業領域數據安全防護工作中的重點方向:

▲工業領域數據安全要點
工信領域數據安全防護水平的提升,需要工業企業、監管單位、數據安全產業組織多方協同,從流程制度、技術工具、人員意識等多方面同步提升才能避免水桶效應,推動新型工業化發展邁向新征程。
昂楷科技專注數據安全15年,從Database到API、從產品到服務,形成完整的數據安全治理產品矩陣,已為工業、政數、醫療等行業的4000多家客戶提供數據安全產品、解決方案和服務。

▲工業領域數據安全體系框架
公司現已發布自主研發的數據安全綜合治理平臺、工業數據庫審計、數據庫脫敏水印、API審計、API脫敏水印、數據安全檢查工具箱、數據資產梳理等20余款數據安全產品、“四核四擴”的數據安全服務產品;可為工業領域監管單位提供管理平臺建設、監督檢查技術工具支撐、監督檢查技術服務,為工業企業提供數據安全防護能力建設、數據安全管理平臺建設、數據安全咨詢規劃/風險評估/應急處置等技術服務。

